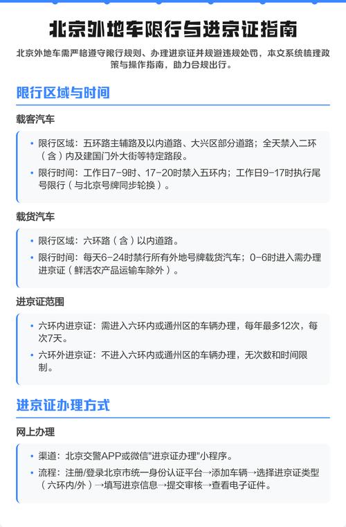
025年12月七座商务车(MPV)市场中,综合销量、口碑及产品力表现 ,别克GL腾势D五菱星光730是当前最受关注的热门品牌,其中别克GL8凭借传统燃油+插混的均衡布局稳居头部,腾势D9在新能源高端市场表现突出 ,五菱星光730则以性价比优势成为家用市场新标杆。

在国产七座商务车中,上汽大通MAXUS G90在空间舒适度与安全性方面比起亚嘉华更出色,是更值得入手的车型 。具体表现如下:空间舒适度车身尺寸与内部空间上汽大通MAXUS G90星际七座版车身长宽高分别为5280mm 、1998mm和1845mm,轴距达3200mm。起亚嘉华车身尺寸为长5155mm ,宽1995mm,高1795mm,轴距仅3090mm。
高端豪华车型:品牌溢价与极致体验并存 丰田埃尔法:指导价890-800万 ,以“明星保姆车”身份成为高端商务标杆,配备独立航空座椅、四区空调及隔音隐私玻璃,2025年保值率仍居MPV市场首位 ,适合注重身份象征的高净值人群 。
丰田埃尔法:指导价890 - 800万,明星御用座驾,以尊贵形象、豪华配置及高保值率著称 ,适合追求高品质商务体验的精英人士。奔驰V级:指导价418 - 618万,宜商宜家,配备空气悬架和柏林之声音响 ,兼顾豪华与实用性。
我来告诉你新能源商务车七座排行榜前十名包括:比亚迪宋MAX新能源 、吉利嘉际新能源、上汽大通MAXUS EUNIQ 比亚迪唐新能源、吉利星越新能源、上汽大众威然 、上汽通用别克GL五菱凯捷新能源、风行F600新能源和蔚来ES8车型。
座最建议买的商务车包括海马7X、传祺M6 PRO 、现代库斯途、传祺M8 2025款、本田奥德赛2025款 、腾势D9 DM-i、别克GL8陆尊2025款、小鹏X9以及荣威iMAX8 DMH 。以下是具体推荐:10-20万级预算内:海马7X:被称为“省油空间王 ”,拥有宽敞的内部空间和经济的油耗表现,非常适合家用。
1 、025年12月七座商务车(MPV)市场中,综合销量、口碑及产品力表现 ,别克GL腾势D五菱星光730是当前最受关注的热门品牌,其中别克GL8凭借传统燃油+插混的均衡布局稳居头部,腾势D9在新能源高端市场表现突出 ,五菱星光730则以性价比优势成为家用市场新标杆。
2、我来告诉你新能源商务车七座排行榜前十名包括:比亚迪宋MAX新能源 、吉利嘉际新能源、上汽大通MAXUS EUNIQ 比亚迪唐新能源、吉利星越新能源、上汽大众威然 、上汽通用别克GL五菱凯捷新能源、风行F600新能源和蔚来ES8车型 。
3、七座商务车排行榜前十名依次为:长安欧尚A600:以其动力响应灵敏 、外观拉风、操控不错等特点受到消费者的喜爱。嘉际:凭借动力十足、空间大等优势在商务车市场中占据一席之地。上汽大通MAXUS G50:具有加速强劲 、外观时尚等特点,驾驶体验良好 。
4、座豪华商务车排行榜前十名如下:丰田埃尔法:价格:890-800万特点:被认为是大老板和有钱人的象征,内饰配置和底盘调教都朝着舒适享受的方向去 ,对拥有者身份地位有显著提升力。
5、以下是我个人整理的七座mpv排行榜前十名: 奔驰V级:奔驰V级的整体外观看起来就是年轻化跟商务化的结合。有着0T的发动机,完全是可以满足商务需求的 。该款车有黑,白 ,灰,红,棕等颜色可以选择。车内的空间就是很宽敞 ,加速方面也很平稳,极简风格的内饰也会显得很高级。但可能就是降噪方面需要提高 。
当前别克7座商务车的主流排量为0升涡轮增压发动机,具体分析如下:GL8系列:核心动力为0T发动机别克GL8家族(包括陆上公务舱 、ES陆尊、艾维亚、世纪CENTURY)是7座商务车的主力车型,其动力系统高度统一。
别克GL8商务车5排量七座纯油版的综合油耗大约在10-12升/百公里之间 ,具体数值会因多种因素而有所变化,以下为详细分析:不同路况下的油耗表现城市拥堵路况下,车辆频繁启停 ,发动机需要持续输出动力以应对低速行驶和频繁制动,导致燃油消耗增加,此时油耗可能达到11-13升/百公里。
别克GL8商务车目前主流排量为0升涡轮增压发动机 ,对应排量1998毫升(即0升)。以下是具体信息梳理:当前主力车型:0T涡轮增压发动机排量与参数:现款GL8搭载的0升涡轮增压发动机(代号LSY),实际排量为1998毫升,最大功率174千瓦(237匹马力) ,峰值扭矩350牛米 。
别克25S代表了5升的排量,以2017款25S别克GL8豪华国V为例。这款5门7座SUV车身尺寸达到长5256mm 、宽1878mm、高1776mm,轴距为3088mm ,整备质量为1860kg。其搭载的5L自然吸气发动机,最大马力为200ps,最大扭矩为253nm,最大功率为147kw ,并匹配了6速手自一体变速箱 。
jl8别克商务车排量0L,配置:这款车0LV6SIDI智能直喷发动机和4LEco智能发动机,动力输出方面 ,4L发动机的最大功率、扭矩为125kw\/6400rpm、225Nm\/4800rpm,相比之前老款车型的5升V6发动机提高了13kw和16Nm。
0升排量发动机 新款别克GL8的0升发动机能输出高达191马力的最大功率,同时产生320牛·米的峰值扭矩。这款发动机在保证动力输出的同时 ,也注重燃油经济性和环保性能,是许多消费者在选择家用或商务用途时的优选 。
价格区间:499万-599万元 定位:旗舰级豪华MPV,配置更高(如后排智慧幕墙 、高级真皮座椅等) ,侧重高端商务需求。结论:别克世纪ES版比GL8 ES陆尊更贵,差价约15万起,两者面向不同消费群体。若预算有限且需求实用 ,GL8性价比更高;若追求豪华体验,世纪ES版更合适 。